您现在的位置:春苗助学网》〖重要公告〗>>查看帖子  
回复帖子   发布新帖   发布投票   
   【原创】 喜报!春苗公益助学中心获评宜宾市2025年度全市性4A等级社会组织 浏览:186次    回复:2  
陈燕波
文章:186
在线时长:7139分钟
注册:2021-08-30 09:33:49
个人信息
发纸条
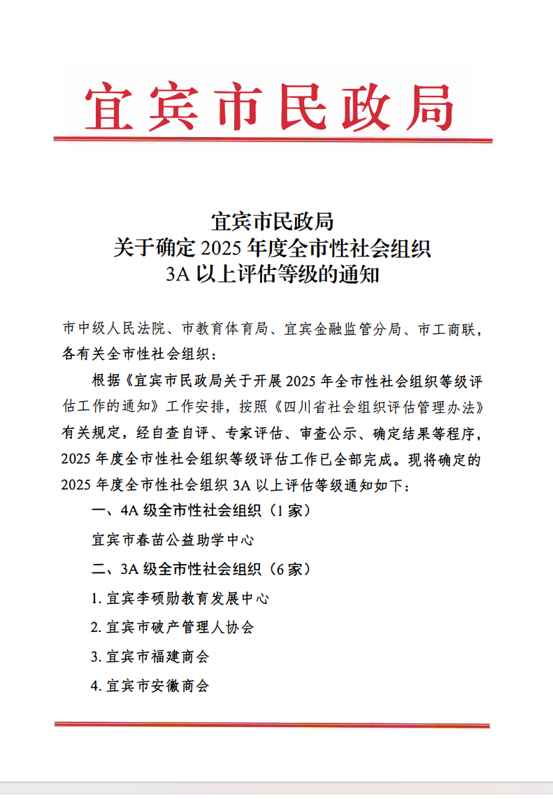
春苗公益助学中心获评宜宾市2025年度全市性4A等级社会组织
    近日,宜宾市民政局发布了宜宾市民政局关于确定2025年度全市性社会组织3A以上评估等级的通知》。春苗公益助学中心凭借规范的内部治理、扎实的助学成效、广泛的社会影响力,成功获评全市性4A等级社会组织!这一荣誉是对中心多年来公益助学工作的高度认可,更是对所有爱心志愿者、捐赠者及社会各界支持者的莫大鼓舞!
    社会组织评估是对社会组织综合能力的权威考量,涵盖内部治理、业务活动、社会评价、诚信建设等多个核心维度。自成立以来,春苗公益助学中心始终秉持“以爱助学,护航成长”的初心,深耕公益助学领域,精准对接困境学子需求,累计帮助20000余名学子改善学习条件、增强成长信心,赢得了学子、家长及社会的广泛赞誉。
    荣誉加身,责任在肩。此次获评4A社会组织,既是一份肯定,更是一份鞭策。未来,春苗公益助学中心将以此为契机,进一步规范内部管理,提升服务质量,拓宽助学渠道,持续放大公益效能,努力为更多困境学子搭建成长阶梯,为推动全市公益事业高质量发展贡献更大力量!
    在此,衷心感谢各级主管部门的悉心指导与关怀,感谢所有爱心企业、爱心人士的慷慨解囊与鼎力支持,感谢全体志愿者的无私奉献与坚守!愿我们继续携手同心,以爱为炬,照亮学子逐梦之路!
宜宾市公益助学中心
2025年12月31日

2025-12-31 10:35:40   楼主 
婉然一笑 女
文章: 12
在线时长:21879分钟
注册:2020-11-16 09:22:30
个人信息
发纸条 回复

2025-12-31 16:02:24 1 楼
lindalee 女
文章: 324
在线时长:6406分钟
注册:2020-03-13 11:29:53
个人信息
发纸条 回复

2025-12-31 16:30:21 2 楼
回复帖子   发布新帖   发布投票   
发帖须知
1、请不要发无谓的灌水帖;
2、发帖内容符合各版块要求;
3、请勿在发帖内容中进行人身攻击;
4.帖子内容符合国家法律、社会公德要求
 
   
返回头部
关于我们 | 版权声明 |管理登陆|点击这里给我发消息
川公网安备 51150202000159号     蜀ICP备05030341号
版权所有 春苗助学网 www.chunmiao.org 网站维护:成都世纪守护科技有限公司
春苗公益助学中心联系电话0831-8200339 0831-8200229